Toggle navigation
Blue Bus
HOME
MAIN FEATURES
ABOUT US
PROJECT
Background&Context
Requirements before Development
Research
Prototypes
User Interface
Testing on Prototype
Progress(Bi-weekly Reports)
Timetable for Project
Further Development
Final Requirements
Development Plan
Architectural Diagrams
Technical Achievements
Referenced Materials
Testing and Evaluation
Management of Project
VIDEO
MANUALS
FORUM
CONTACT
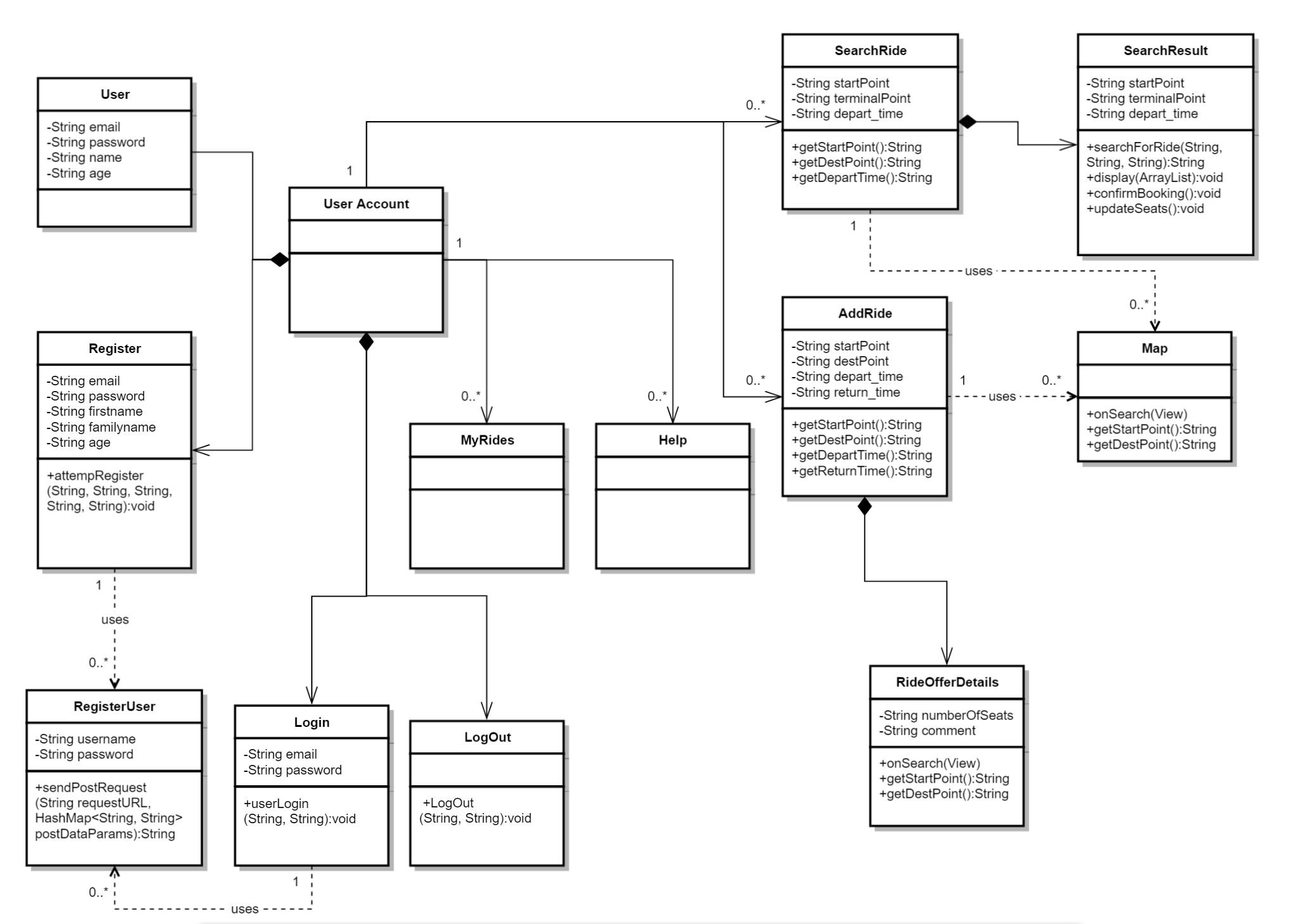
Architechtual Diagrams
Class Diagram
Sequence Diagram
Activity Diagram
Process Diagram