COMP0016 Team 5 -- JurisBUD AI

REQUIREMENTS

Project Background

JurisBUD AI addresses the challenge legal professionals face with unstructured legal data - a mix of cases, statutes, and documents poorly organized for quick retrieval or insight. As legal work evolves, the need for a smarter, more responsive research tool becomes crucial. Leveraging MS 365 and Azure Cognitive Services, JurisBUD AI is poised to streamline legal data into accessible, actionable intelligence.


   PAIN POINTS   

  • 86% of lawyers work beyond standard hours.
  • 56% working past 5 p.m.
  • 73% dedicate their weekends to work

SOLUTIONS

  • A legal assistant system designed specifically for the legal industry using AI Agents.
  • Harnessing untapped potential in the legal field.
  • Provide specialized legal assistance, enhancing, not overshadowing, legal expertise.






Client Requirements

Based on client discussions, JurisBUD AI must include these core features to enhance document management and parsing:

  • Document Comprehension - Ability to read and understand the context within documents.
  • Analysis - Analyze documents for patterns, risks, and insights.
  • Categorization - Sort documents into predefined categories.
  • Accessibility - Ensure a user-friendly and barrier-free interface.
  • Long term memory - The system should have database for memorizing chat history.
  • Data Privacy - Clients' data should be kept privately.

JurisBUD AI's development will be aligned with these needs, focusing on delivering a streamlined and accessible document management experience.

Project Goal

JurisBUD AI is designed to streamline legal research by intelligently organizing unstructured data, enhancing decision-making with predictive analytics, and reducing costs through automation. Aimed at improving service quality and fostering client trust,

JurisBUD AI also serves the judiciary with rapid, informed decision support, while offering an invaluable resource for legal education, and also assisting lawyers in contract drafting. This innovation stands to redefine efficiency and accuracy in legal knowledge management.


User Interviews

To discover what our users actually need, we constructed several semi-structured interviews with some of our potential users. It is a wide-range used method and it do help us to get more information from users. Here are two example of our interviews.


Q: Do you think AI could improve your working efficiency?

A: Definitely yes. Every time when we worked on a specific case, there would be a lot of similar ones to learn and many documents to read.

Q: Do you have any worries about using AI? Or the confidentiality of your own data?

A: Privacy and safety I think. Too much data to deal with but we still need to make sure documents are not going to be leaked if they are not supposed to be shown in public. Accuracy matters as well. Confidentiality is also a worry as I assume the AI would have access to all documents which could cause some problems with the wrong people seeing files.

Q: What features do you want?

A: I think it would be really useful for me to be able to gain insight into a contract or other document by simply uploading it to the AI to save me some time in reading it all. I would like a way to quickly search for similar documents by just chatting to the AI.


Q: Have you used ChatGPT? How was it?

A: It’s cool! Compared with traditional search engines like Google, the chat bot is more convenient to work with. And it’s fast and do give me some useful advice.

Q: How do you feel about your courses?

A: It’s hard to be perfect here. Especially when we are writing essays or contracts etc.. There are too many things to consider with.

Q: What difficulties do you face when revising case studies?

A: I often have to juggle a large number of documents and it can be difficult to sort them all for easy access. I also do a lot of reading about similar situations that can be very repetitive for similar cases.

Personas

By summarzing what information we have got during the interviews. We build personas and scenarios to help us understand users’ needs better.

Use Cases

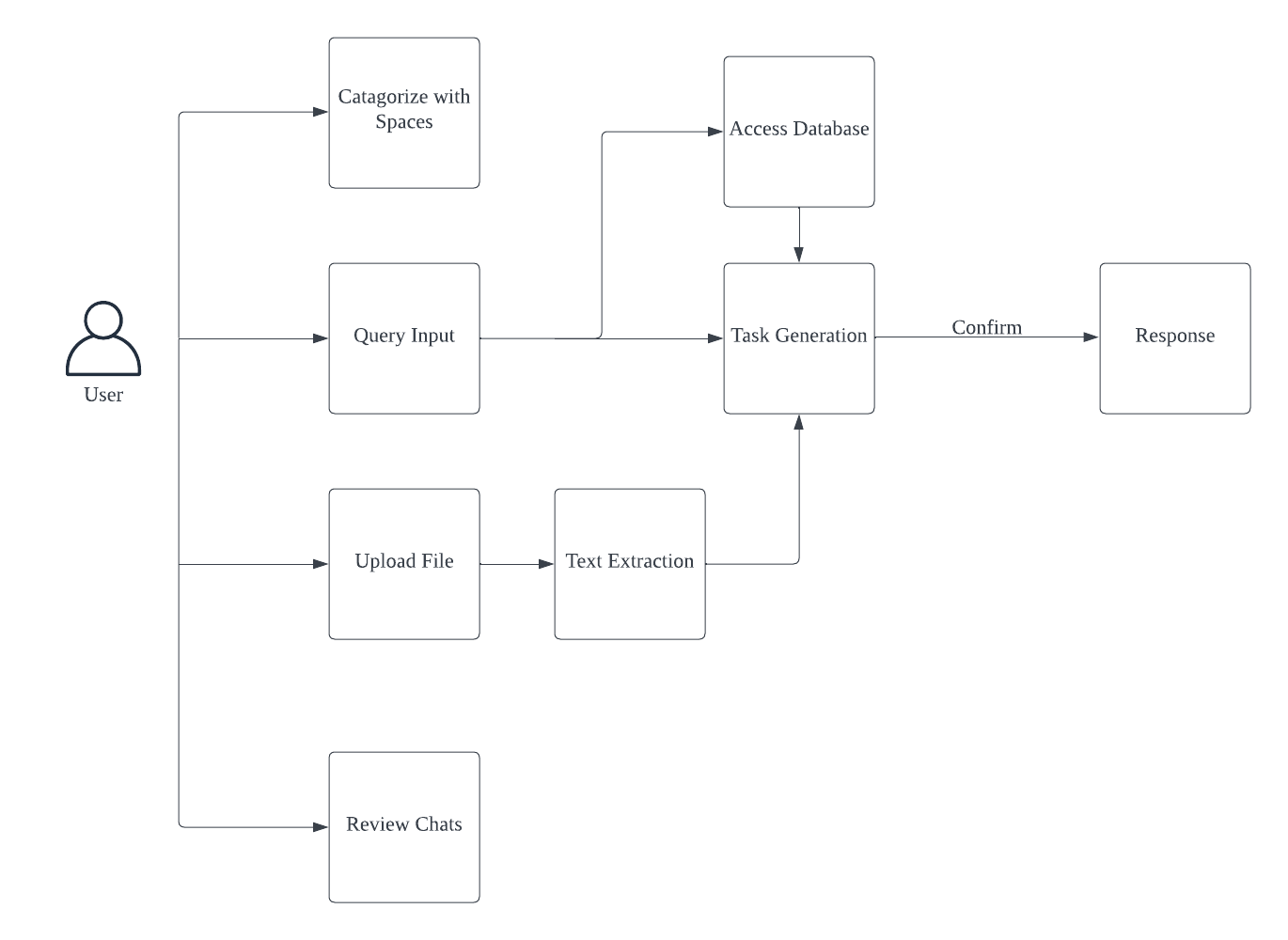
After gathering what users need, we have created a sample use case to help us understand how the AI agents system will be used in the real world.

MoSCoW List

Having finished the research of the requirements of our project while considering as many cases including edge ones, we held a meeting with our client with the final MoSCoW list: Now after the reserach of the requirements and basic concepts of what we will use for development. It's time to meet our client again with the final MoSCoW list:

  • Can receive files from users.
  • Can answer specific questions based on its knowledge base.
  • Can be used through a web browser.
  • Understand users input and transfer into multiple tasks.
  • Extracting data from documents.
  • Ability to summarise a document.
  • Give suggestions for improvement on user input files.
  • Interactive document parser to make sure they are understood correctly.
  • Translate foreign documents.
  • Create template documents.
  • Recognise and differentiate between all types of images.
  • Ability to create arguments, opinions to be used in court.
  • Ability to add documents to knowledge base.


However, in the development stage, some of the priorities might be slightly changed to have better product. The main workflow is still based on this MoSCoW list and it is used to guide us the right direction of development.