Requirements

Project Background

In today's rapidly evolving business landscape, leaders face an overwhelming amount of information spread across multiple formats and sources. From procurement documents to operational data and technical documentation, extracting relevant insights can be time-consuming and inefficient. The sheer volume of disorganised and inconsistent data further complicates decision-making, leading to delays, missed opportunities, and potential financial risks. As businesses increasingly rely on data-driven strategies [1], the need for more effective ways to process and analyse information has never been greater.

Retrieval-Augmented Generation (RAG) technology offers a powerful solution by combining information retrieval with generative AI. Unlike traditional search methods, which simply return matching documents, RAG systems retrieve relevant data and generate contextualised responses, providing users with precise and meaningful insights [2]. This approach significantly enhances efficiency, allowing users to quickly access critical information without manually sifting through extensive records. By integrating AI-powered retrieval and generation, RAG applications can improve decision-making across various business domains.

Project Partner

Our project partners from Z by HP, a subdivision of HP specialising in professional solutions, tasked us with developing AI-driven tools to address three key business challenges: procurement document analysis, operational telemetry data insights, and technical documentation incoherency evaluation. To achieve this, we have been asked to leverage AI Studio, HP's platform for developing and deploying AI solutions. Our partners aim to explore how Retrieval-Augmented Generation (RAG) can enhance decision-making by providing fast and intelligent access to critical business information.

HP Logo

Project Goals

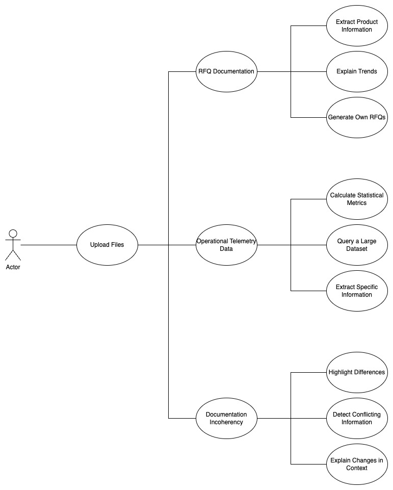
To address key challenges faced by business leaders, our team is developing three specialised RAG applications:

RFQ Document Analysis

Extracts key insights from Request for Quotations (RFQs), answers user queries across multiple RFQs, and generates trends for better decision-making.

Telemetry Data Insights

Processes telemetry Excel sheets to provide meaningful insights, answering user queries on metrics like CPU utilization, memory usage, network traffic, and system performance trends.

Documentation Change Detection

Identifies differences between multiple document versions, highlighting key modifications to ensure accuracy and track changes efficiently.

Together, these solutions will empower organisations to make more informed decisions by providing fast, reliable, and intelligent access to essential data.

Personas

Through extensive research, we crafted detailed personas to illuminate the intricate needs and challenges of our potential users.

Use Cases

Moscow

Functional Requirements

Non-Functional Requirements

References

[1] Intelligent Technical Solutions, 8 Data Analytics Advantages (& How It Boosts Business Efficiency), https://www.itsasap.com/blog/data-analytics-advantages

[2] Nvidia, What Is Retrieval-Augmented Generation, aka RAG?, https://blogs.nvidia.com/blog/what-is-retrieval-augmented-generation/